ทั่วไป คู่มือการโอนประกอบกิจการโรงงาน
คู่มือสำหรับประชาชน การโอนประกอบกิจการโรงงาน.pdf

คู่มือสำหรับประชาชน การโอนประกอบกิจการโรงงาน.pdf

6 กุมภาพันธ์ 2568 ขนาดไฟล์ 0.23 MB แจ้งไฟล์เสีย
ทั่วไป ขั้นตอนการโอนใบอนุญาตประกอบกิจการโรงงาน
ขั้นตอนการโอนใบอนุญาตประกอบกิจการโรงงาน.pdf

ขั้นตอนการโอนใบอนุญาตประกอบกิจการโรงงาน.pdf

6 กุมภาพันธ์ 2568 ขนาดไฟล์ 2.49 MB แจ้งไฟล์เสีย
ทั่วไป คำขอรับโอนใบอนุญาตประกอบกิจการโรงงาน ตัวอย่างแบบใบ ร.ง.3/2
ตัวอย่างแบบ ร.ง. 3-2 (คำขอรับโอนใบอนุญาตประกอบกิจการโรงงาน).pdf

ตัวอย่างแบบ ร.ง. 3-2 (คำขอรับโอนใบอนุญาตประกอบกิจการโรงงาน).pdf

6 กุมภาพันธ์ 2568 ขนาดไฟล์ 0.22 MB แจ้งไฟล์เสีย
ทั่วไป คู่มือประชาชน เรื่อง แจ้งเริ่มประกอบกิจการโรงงาน จำพวกที่ 3
คู่มือประชาชน เรื่อง แจ้งเริ่มประกอบกิจการโรงงาน จำพวกที่ 3.pdf

คู่มือประชาชน เรื่อง แจ้งเริ่มประกอบกิจการโรงงาน จำพวกที่ 3.pdf

26 พฤษภาคม 2566 ขนาดไฟล์ 0.62 MB แจ้งไฟล์เสีย
ดาวน์โหลด

837 ครั้ง

ทั่วไป ขั้นตอน ระยะเวลา การขอรับใบอนุญาตประกิบกิจการโรงงาน (ร ง 4) ขยายโรงงาน
ขั้นตอน ระยะเวลา การขอรับใบอนุญาตประกิบกิจการโรงงาน (ร.ง.4) ขยายโรงงาน.JPG

ขั้นตอน ระยะเวลา การขอรับใบอนุญาตประกิบกิจการโรงงาน (ร.ง.4) ขยายโรงงาน.JPG

19 เมษายน 2569 ขนาดไฟล์ 0.20 MB แจ้งไฟล์เสีย
ทั่วไป แบบฟอร์มขออนุญาตตั้งประกอบกิจการโรงงาน พร้อมแบบฟอร์ม
แบบฟอร์มขออนุญาตตั้งประกอบกิจการโรงงาน พร้อมแบบฟอร์ม.pdf

แบบฟอร์มขออนุญาตตั้งประกอบกิจการโรงงาน พร้อมแบบฟอร์ม.pdf

19 เมษายน 2569 ขนาดไฟล์ 0.30 MB แจ้งไฟล์เสีย
ดาวน์โหลด

1368 ครั้ง

ทั่วไป คำขอทั่วไป สำหรับการรับฟังความคิดเห็นของประชาชน
คำขอทั่วไป สำหรับการรับฟังความคิดเห็นของประชาชน.doc

คำขอทั่วไป สำหรับการรับฟังความคิดเห็นของประชาชน.doc

19 เมษายน 2569 ขนาดไฟล์ 0.03 MB แจ้งไฟล์เสีย
ทั่วไป พระราชบัญญัติโรงงาน (ฉบับที่ 2) พ ศ 2562
พระราชบัญญัติโรงงาน (ฉบับที่ 2) พ.ศ. 2562.pdf

พระราชบัญญัติโรงงาน (ฉบับที่ 2) พ.ศ. 2562.pdf

19 เมษายน 2569 ขนาดไฟล์ 1.63 MB แจ้งไฟล์เสีย
ดาวน์โหลด

104 ครั้ง

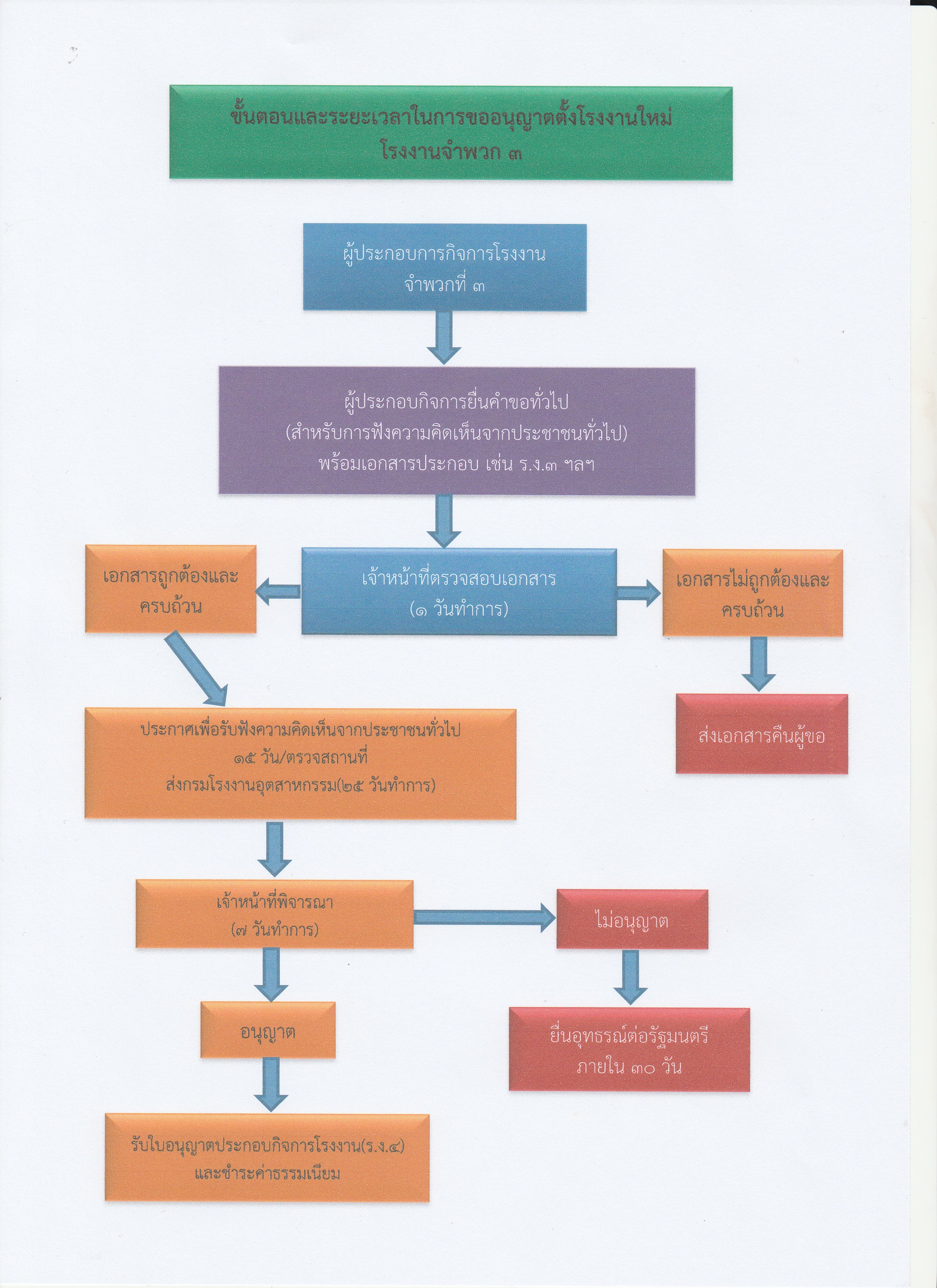
ทั่วไป ขั้นตอนขออนุญาตตั้งโรงงานจำพวก 3
ขั้นตอนขออนุญาตตั้งโรงงานจำพวก 3.jpg

ขั้นตอนขออนุญาตตั้งโรงงานจำพวก 3.jpg

19 เมษายน 2569 ขนาดไฟล์ 1.96 MB แจ้งไฟล์เสีย
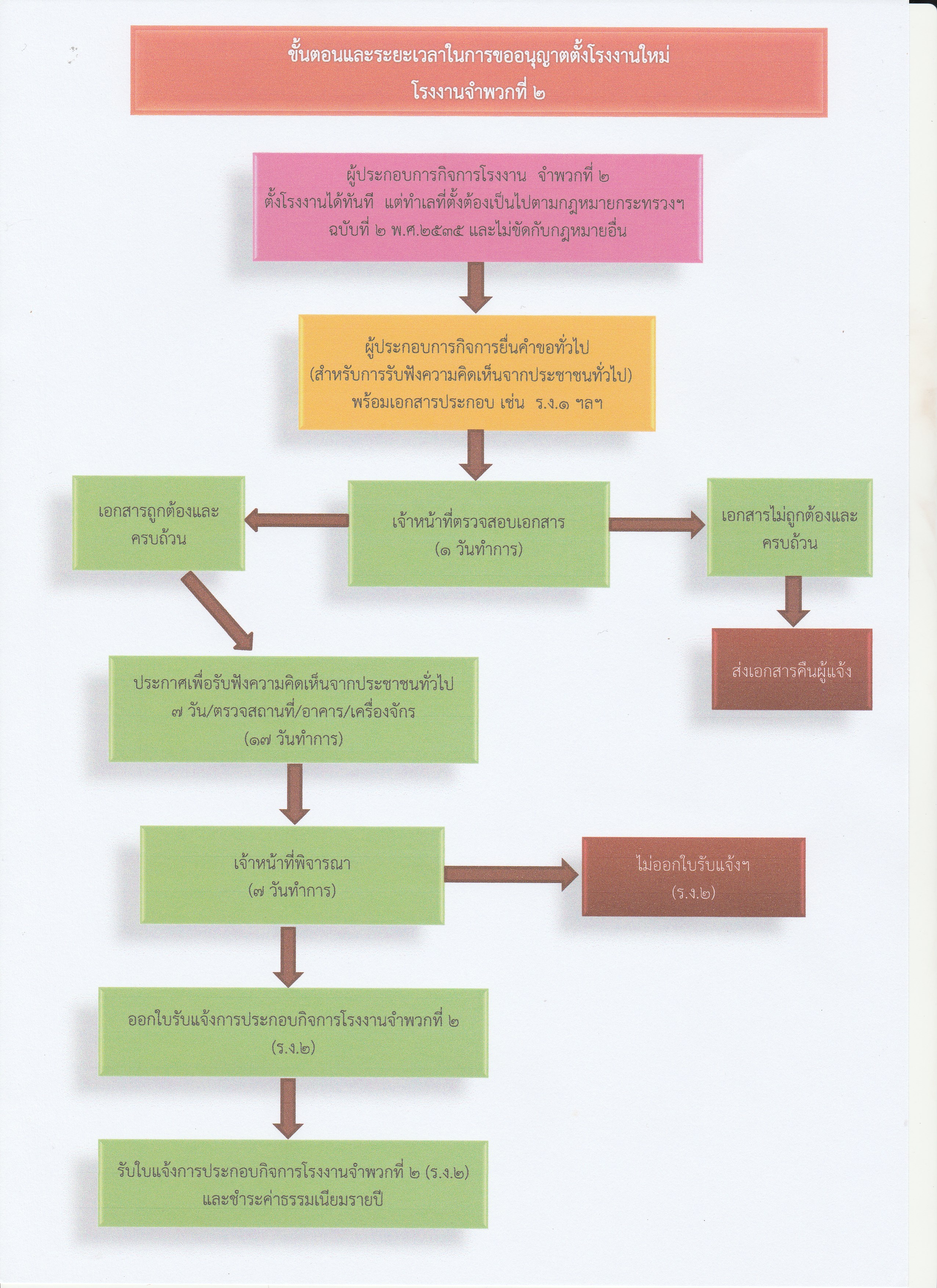
ทั่วไป ขั้นตอนขออนุญาตตั้งโรงงานจำพวก 2
ขั้นตอนขออนุญาตตั้งโรงงานจำพวก 2.jpg

ขั้นตอนขออนุญาตตั้งโรงงานจำพวก 2.jpg

19 เมษายน 2569 ขนาดไฟล์ 2.16 MB แจ้งไฟล์เสีย